人才招聘
中國國際工程咨詢有限公司所屬企業2026年校園招聘公告 | ||||
| ||||
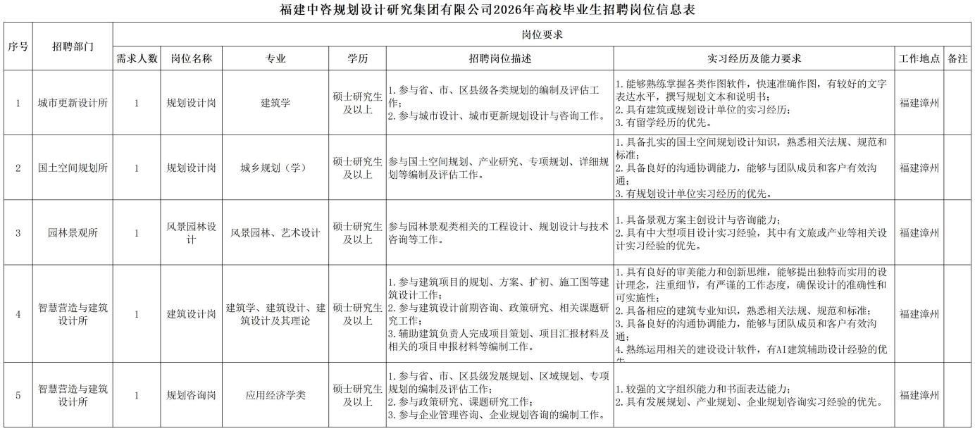
一、公司簡介 中咨工程管理咨詢有限公司(簡稱中咨管理)成立于1989年,是中國國際工程咨詢有限公司的核心骨干子公司,注冊資金1.55億元?,F有各項資質證書持證2800余冊,中高級職稱比例超50%。 中咨管理公司是國內從事工程管理類業務最早、規模最大、行業最廣、業績最多的企業之一,具有工程咨詢甲級資信、工程監理綜合資質以及設備、公路工程、地質災害防治工程、人民防空工程等多項專業監理甲級資質,并列入政府采購招標代理機構和中央投資項目招標代理機構名單。業務涵蓋工程前期咨詢、項目管理、項目代建、招標代理、造價咨詢、工程監理、設備監理、設計優化、工程質量安全評估咨詢等項目全過程咨詢服務,涉及房屋建筑、交通、石化、水利、電力、冶煉、礦山、市政、生態環境、通信和信息化等多個行業。業務遍布全國及全球近50個國家和地區,累計服務各類咨詢管理項目超過1萬個,涉及工程建設投資近5萬億元。曾榮獲56項中國建設工程魯班獎、15項中國土木工程詹天佑獎、64項國家優質工程獎、23項中國鋼結構金獎以及各類省級或行業獎項500余項。 經過30余年的不懈努力,我們積累了豐富的工程管理經驗,為各類工程建設項目保駕護航,“中咨管理”品牌成為行業的一面旗幟。我們崇尚簡單、包容、共享的理念,秉持創造價值、貢獻社會的使命和專業創造精品、價值成就客戶的核心價值觀,為成為全過程工程管理咨詢的領先者而奮斗。優秀的你值得更好的平臺,加入我們,攜手共創新篇章! 二、應聘條件 (一)2026年全日制本科及以上應屆畢業生。 (二)年齡要求:本科生26周歲及以下(2000年1月1日后出生),碩士研究生30周歲及以下(1996年1月1日后出生)。 (三)在校就讀期間無在職工作經歷,無社保繳納記錄和派遣落戶記錄。 (四)成績優秀,人品端正,積極進取,愿與公司共改革、奮進。 (五)具備扎實的專業理論知識和良好的溝通能力,實踐能力較強。 (六)熟練使用各類辦公軟件。 (七)簡歷需注明出生日期、生源地(即入學前戶籍所在地)。 三、應聘程序 發布招聘公告→簡歷投遞→簡歷篩選→筆試→面試→確定人選并公示→發放錄用通知。 四、崗位信息 五、報名方式 本次招聘報名采取在線填報方式進行:應聘者請使用Chrome內核瀏覽器(如:Chrome瀏覽器、360瀏覽器、百度瀏覽器、搜狗瀏覽器、UC瀏覽器等)登錄網站報名,網站鏈接:https://hcmcloud.ciecc.com.cn/recruit/#/index 或使用手機掃描二維碼: 中咨工程有限公司 一、 公司簡介 中咨工程有限公司成立于2010年,是中國國際工程咨詢有限公司(簡稱中咨公司)的控股子公司,由中咨公司和中國廣核電力股份有限公司合資成立。 公司作為中咨公司工程管理業務板塊的核心成員,主營業務為全過程工程管理(咨詢)服務業務,包括全過程中的各節點業務(1+X),業務范圍涉及石化、核電、冶金、交通和民用市政等多個領域行業工程項目的前期咨詢及咨詢管理、勘察管理、設計管理、監理、采購管理、造價咨詢、建造過程管理、項目管理(IPMT、PMC等)、項目代建和技術服務等。 公司以為國家、社會和股東創造價值為己任,以兩大股東提供的廣闊市場機遇和成熟先進的管理體系為發展驅動力,通過積極參與市場競爭,努力培育公司核心競爭能力,打造一支特別能戰斗的具有復合型人才的專業化隊伍,矢志發展成為具備承接大中型全過程工程管理(咨詢)服務業務能力的、具有國際競爭力的工程公司。 二、 應聘條件 (一)2026年全日制本科及以上應屆畢業生(部分崗位碩士研究生學歷),在校就讀期間無在職工作經歷,無社保繳納記錄和派遣落戶記錄,學習成績優良。 (二)良好的語言表達能力和溝通能力,執行力強,學習能力強,協作能力強。 (三)身體健康,具有良好的職業道德修養,具有較強的責任心。 (四)熟練使用常用辦公軟件,具有一定的文字功底。 (五)無違規違法記錄,無不良嗜好,身體素質好,能吃苦耐勞,能承受較大的工作壓力。 三、 招聘程序 發布招聘公告→簡歷篩選→資格審查→綜合能力測評→面試→確定人選并公示→發放錄用通知→入職。 四、 崗位信息 五、 報名方式 本次招聘報名采取在線填報方式進行:應聘者請使用Chrome內核瀏覽器(如:Chrome瀏覽器、360瀏覽器、百度瀏覽器、搜狗瀏覽器、UC瀏覽器等)登錄網站報名,網站鏈接:https://hcmcloud.ciecc.com.cn/recruit/#/index 或使用手機掃描二維碼: 中咨海外咨詢有限公司 一、公司簡介 中咨海外咨詢有限公司是中國國際工程咨詢有限公司所屬二級子公司,于1988年成立,經過30多年發展,為各級政府、企事業單位提供了萬余項咨詢服務,在國內咨詢領域具有一定知名度和較高信譽,具備較好的發展基礎。2021年入選國資委“管理標桿”企業,2022-2025年連續4年蟬聯國資委“雙百行動標桿”企業。 公司主要從事戰略謀劃、投資策劃、全過程咨詢以及規劃設計和建設投資管理經營五大業務。善于謀劃策劃創造發展新優勢,努力成為工程建設領域原創思想策源地;善于科學設計項目功能成本方案,致力成為國內優化設計領域先行者;善于系統提供區域發展整體解決方案,努力成為國內有影響力的具有研究特質的咨詢設計企業。公司為國家高新技術企業,擁有工程咨詢行業綜合甲級資信、15項專業專項甲級資信;公路、建筑、市政行業7項專業甲級設計資質;市政行業2項專業乙級設計資質;城鄉規劃編制乙級資質;工程測量專業乙級資質;林業調查規劃設計丙級資質等。 公司秉承“科學、公正、獨立”的咨詢服務理念,踐行“真情實干、志存高遠”的企業文化,堅持全過程貼身服務,深得客戶信賴。 二、應聘條件 校園招聘對象包括國內高校應屆畢業生和國外留學生。 (一)在學習期間無在職工作經歷,未與任何單位存在勞動聘用關系,未繳納社會保險。 (二)學習成績優良,無違規違法記錄,無不良嗜好,身體素質好,能吃苦耐勞,能承受較大的工作壓力。 (三)思想進步,追求上進,遵紀守法,品行端正,具有較強責任心與服務意識。 (四)需具備扎實的專業理論知識和良好的溝通能力,實踐能力較強。優先錄用文字功底扎實、優秀學生干部以及獲得省(市)級以上榮譽稱號、重要科技獎項畢業生。 三、應聘程序 (一)網絡報名 網上報名時間自公告發布之日起至崗位招滿為止。將根據報名情況分批組織資格審查、筆試、面試、實習等工作。應聘者可掃描文末二維碼進行報名。參加面試時須攜帶相關證明材料原件。 (二)資格審查 根據招聘崗位條件,及時對應聘畢業生所學專業、基本條件、自我評價、在校表現等進行資格審查。 (三)考察甄選 根據資格審查情況,及時以郵件、短信或電話方式通知進入應聘人員參加考察甄選??疾煺邕x方式包括筆試、面試和實習等。未進入下一環節的人員不再另行通知。 (四)確定擬錄用人員 面試結束后,以電話方式和郵件方式通知擬錄用人員,通知辦理正式錄用手續。未錄用人員不再另行通知。 四、崗位信息 五、報名方式 本次招聘報名采取在線填報方式進行:應聘者請使用Chrome內核瀏覽器(如:Chrome瀏覽器、360瀏覽器、百度瀏覽器、搜狗瀏覽器、UC瀏覽器等)登錄網站報名,網站鏈接:https://hcmcloud.ciecc.com.cn/recruit/#/index。 或使用手機掃描二維碼: 福建中咨工程咨詢有限公司 一、公司簡介 福建中咨工程咨詢有限公司(簡稱福建中咨)成立于2014年,是中國國際工程咨詢有限公司(簡稱中咨公司)駐閩二級全資子公司,是中咨公司在華南地區的核心發展平臺。福建中咨規劃設計研究集團有限公司(簡稱福建中咨規劃集團)成立于1987年,是福建中咨的控股子公司,是中咨公司下屬的央地合作典范、前沿智庫和人產城融合發展問題解決方案的綜合技術服務機構,同時也是中咨公司重大項目全過程咨詢的先行者。 福建中咨規劃集團是國家高新技術企業、國家科技型中小企業、福建省創新型中小企業、福建省科技小巨人企業、福建省綠色技術服務單位。公司已取得ISO質量體系、環境管理體系、職業健康安全管理體系、信息安全管理體系、信息技術服務管理體系和知識產權管理體系認證和AAA級資信等級證書,有近百項設計成果榮獲國際、部級、省級獎勵。公司是中國城市規劃協會理事單位、“陸海統籌關鍵帶國土空間規劃與治理合作聯盟”理事單位、中國管理科學學會理事單位、中國風景園林學會會員單位、中國工程咨詢協會會員單位、中國社會福利與養老服務協會銀發經濟產業服務分會創始會員單位等協會會員單位。 近年來,福建中咨規劃集團全力貫徹落實中咨公司“五五戰略”,主要業務領域包括戰略研究、投資策劃、規劃設計、工程管理、土地管理、生態修復六大板塊。在扎根福建、面向全國、服務更大外部區域做好智庫的同時,為政府決策及公共政策制定提供更強有力的技術支撐,以更多優質中咨產品服務社會、報效國家。 二、應聘條件 (一)2026年全日制碩士及以上應屆畢業生。 (二)具有良好的職業道德素質和綜合業務能力,工作積極主動,抗壓能力強。 (三)具有較強的學習能力、服務意識、溝通協調能力,踏實勤勉,善于協作,認真負責,團隊意識突出,認同企業理念和價值觀。 (四)具有崗位所需的專業知識、能力或者技能條件。 (五)具有正常履行職責的身體條件和心理素質。 三、招聘程序 (一)資格審查:按照報名條件,對應聘人員進行篩選和資料審查,確定入選考試的人員名單。資格初審通過者參加線下筆試,面試前進行現場資格復審。 (二)招聘考試:根據資格審查和初步甄選的情況,及時以郵件、短信或電話方式通知進入線下筆試和面試環節的人員,未進入線下筆試和面試環節的人員不再另行通知。 (三)確定擬錄用人員:面試結束后,以電話和郵件方式通知擬錄用人員,未錄用人員不再另行通知。擬錄用人員將在單位公示公告欄進行公示。 (四)正式錄用:擬錄用人員經公示無異議后,由人力資源部以電話和郵件方式通知辦理正式錄用手續。 (五)特別聲明:應聘者應對提交材料的真實性負責,如有弄虛作假,立即取消錄用資格并追究其法律責任。 四、崗位信息 五、報名方式 本次招聘報名采取在線填報方式進行:應聘者請使用Chrome內核瀏覽器(如:Chrome瀏覽器、360瀏覽器、百度瀏覽器、搜狗瀏覽器、UC瀏覽器等)登錄網站報名,網站鏈接:https://hcmcloud.ciecc.com.cn/recruit/#/index 或使用手機掃描二維碼: 中咨高技術咨詢中心有限公司 一、公司簡介 中咨高技術咨詢中心有限公司是中國國際工程咨詢有限公司為推動集團公司業務發展、探索新的發展路徑、新的運行機制、新的管理模式,于2010年設立的全資二級子公司,主要面向國防和高技術領域開展咨詢服務。業務覆蓋政策研究、規劃咨詢、基建技改項目、科研項目、項目執行的中期評估和后評價等。下設政策規劃、管理咨詢、審核評估、電子信息、對外合作、基礎事業等業務部門。 二、應聘條件 (一)2026年全日制博士應屆畢業生。 (二)專業要求:航空航天、電子、管理科學與工程等專業,有理工學和經濟學復合專業背景的優先。 (三)擁護黨的領導,能夠自覺踐行習近平新時代中國特色社會主義思想,牢固樹立“四個意識”,堅定“四個自信”,做到“兩個維護”;遵守國家法律、法規。 (四)具有履行職責所需要的理論水平和政策水平,具有崗位所必備的專業知識和組織協調能力,寫作、邏輯思維及表達能力強,具有較強的創新精神和開拓精神。 (五)身體健康,具有良好的職業道德,品行端正、愛崗敬業、勤勉誠信、能夠吃苦。 (六)年齡35周歲以下。 三、招聘程序 公司將對資格審查通過者進行筆試、面試,根據筆試、面試成績綜合得分排名進行錄用,對擬錄用者進行公示,公示無異議后通知辦理正式錄用手續。 四、崗位信息 五、報名方式 本次招聘報名采取在線填報方式進行:應聘者請使用Chrome內核瀏覽器(如:Chrome瀏覽器、360瀏覽器、百度瀏覽器、搜狗瀏覽器、UC瀏覽器等)登錄網站報名,網站鏈接:https://hcmcloud.ciecc.com.cn/recruit/#/index 或使用手機掃描二維碼: 中咨資本有限公司 一、公司簡介 中咨資本有限公司(簡稱中咨資本)是中咨公司的全資子公司。中咨資本致力于打造國內有權威、國際有影響的央企大投行,全面協同產業資源和金融資源,推動地方產業發展和區域經濟發展,為國家重大產業政策、重大規劃和重大工程落地以及企業價值提升提供專業投融資服務。 二、應聘條件 (一)2026年全日制碩士及以上應屆畢業生。 (二)專業要求:金融、財務、經濟、工程、管理等相關專業。 (三)任職要求: 1.具備扎實的文字功底和較強的公文寫作能力,例如公文、對外交流座談參考材料、發言材料等; 2.具有較好的研究和數據分析能力; 3.具有良好的學習能力和對外溝通能力,工作積極主動,服務意識和團隊協作能力強,有較好的組織協調能力; 4.能適應出差,抗壓能力強; 5.有投行等項目實習經驗者優先。 三、招聘程序 (一)招聘面試、筆試。采用面試、筆試相結合的方式。 (二)背景調查。根據面試、筆試結果綜合排名,對應聘人員進行背景調查。 (三)入職體檢。通過背景調查的人員,在公司所在地三級甲等醫院參加體檢。入職體檢所發生的費用在員工入職后憑票報銷,未被錄用的應聘人員費用自付。體檢如有虛假行為的,一經發現,即取消錄用資格,已經錄用的,按解聘處理。 (四)聘用人員確定。按擇優錄用原則,經公司總經理辦公會審定,確定擬錄用人員。同時進行為期7個工作日的公示。公示期滿無異議后,向擬錄用人員發出錄用通知書。 四、崗位信息 五、報名方式 本次招聘報名采取在線填報方式進行:應聘者請使用Chrome內核瀏覽器(如:Chrome瀏覽器、360瀏覽器、百度瀏覽器、搜狗瀏覽器、UC瀏覽器等)登錄網站報名,網站鏈接:https://hcmcloud.ciecc.com.cn/recruit/#/index 或使用手機掃描二維碼: 中咨(北京)項目管理發展有限公司 一、公司簡介 中咨(北京)項目管理發展有限公司成立于2023年,是中咨公司深入貫徹國資國企改革部署、加速推進集團化發展的重要舉措。公司以“五五戰略”為指引,秉持“內外協同、人才強企”理念,持續打造具有中咨特色的高端智庫型工程咨詢服務品牌,圍繞招標代理、造價咨詢、項目管理、工程審計、咨詢等服務領域開展業務,致力于成為具有中咨(北京)發展特色,以招標代理、造價咨詢為龍頭,貫穿工程建設全過程的工程咨詢服務集成商。 二、應聘條件 (一)2026年全日制碩士應屆畢業生。 (二)年齡要求:碩士研究生不超過30歲(1996年1月1日后出生)。 (三)在校就讀期間無在職工作經歷,無社保繳納記錄和派遣落戶記錄。 (四)成績優秀,人品端正,積極進取,愿與公司共改革、奮進。 (五)具備扎實的專業理論知識和良好的溝通能力,實踐能力較強。 (六)熟練使用各類辦公軟件。 (七)簡歷需注明出生日期、生源地(即入學前戶籍所在地)。 三、招聘程序 發布招聘公告→簡歷投遞→簡歷篩選→筆試→面試→確定人選并公示→發放錄用通知。 四、招聘崗位信息 五、報名方式 本次招聘報名采取在線填報方式進行:應聘者請使用Chrome內核瀏覽器(如:Chrome瀏覽器、360瀏覽器、百度瀏覽器、搜狗瀏覽器、UC瀏覽器等)登錄網站報名,網站鏈接:https://hcmcloud.ciecc.com.cn/recruit/#/index 或使用手機掃描二維碼: 中咨管理顧問有限責任公司 一、公司簡介 中咨管理顧問有限責任公司成立于2021年,是中國國際工程咨詢有限公司所屬企業。 公司以鍛造“高端咨詢的中國方案和品質咨詢的中咨品牌”為戰略目標,秉持創業精神,始終堅持奮斗。公司矢志成為“產品卓越、品牌卓著、創新領先、治理現代”的一流咨詢企業。主要聚焦戰略咨詢、規劃咨詢、管理咨詢、項目咨詢、投融資咨詢、設計咨詢等,提供全過程、全專業、全方位的咨詢服務,為客戶發展貢獻智慧。 公司與百余家大型企業及多地政府達成深度戰略合作。我們努力用咨詢實踐落實國家戰略,積極布局京津冀、長三角、粵港澳戰略區域咨詢市場,將成果融入長江經濟帶發展、黃河流域生態保護和高質量發展、西部大開發、中部崛起、東北振興等偉大事業中。我們深度研究和參與企業治理咨詢活動,推動企業的戰略制定、執行、落地、見效全過程,推動企業的持續深化改革,推動企業的科技創新實踐取得豐碩成果。我們持續推進產業端咨詢能力的數智化升級,為高質量發展注入新動能。 展望未來,我們將立足“中咨”品牌優勢,精準聚焦客戶和市場的核心需求與發展痛點,緊密圍繞政策導向和管理實踐,助力客戶構建新模式、謀劃新發展、創造新價值,為新時代發展貢獻智慧與力量。 二、應聘條件 (一)2026年全日制碩士研究生及以上應屆畢業生。 (二)遵紀守法、品行端正、身體健康、無不良記錄。 (三)認同和遵循公司的企業文化,具有較強的事業心和責任感,具備良好的職業素養,作風嚴謹、正派,有良好的團隊合作精神和組織協調與溝通能力。 (四)為人誠信、工作勤奮、學習能力強,具有創新精神。 三、招聘程序 (一)資格審查。根據招聘崗位條件,對應聘候選人教育經歷、實習經歷、自我評價、資格證書等進行資格審查。 (二)筆試。根據資格審查情況,及時以郵件或短信方式通知符合要求的應聘者進行筆試。 (三)面試。根據筆試甄選的情況,及時以郵件、短信或電話方式通知候選人參加面試環節,未進入面試環節的人員不再另行通知。 (四)確定擬錄用人員。面試結束后,公司以電話方式和郵件方式通知擬錄用人員,通知辦理正式錄用手續。未錄用人員不再另行通知。 (五)特別聲明:應聘者應對提交材料的真實性負責,如有弄虛作假,立即取消錄用資格并追究其相應責任。 四、招聘崗位信息 五、報名方式 本次招聘報名采取在線填報方式進行:應聘者請使用Chrome內核瀏覽器(如:Chrome瀏覽器、360瀏覽器、百度瀏覽器、搜狗瀏覽器、UC瀏覽器等)登錄網站報名,網站鏈接:https://hcmcloud.ciecc.com.cn/recruit/#/index 或使用手機掃描二維碼: | ||||
相關鏈接
- 國務院國資委舉辦中央企業董事會工...2025-09-11
- 戰鼓擂動步步高:中咨公司所屬企業...2025-04-14
- 青馬之聲 | 國家高新區高質量發...2024-12-16
- 中國企業改革與發展研究會戰略與投...2024-10-28








