中咨視界
王程 夏榮立 石誠 | 我國農村電網改造升級問題研究與建議
| |||||
| |||||
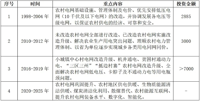
我國農村電網改造升級問題 研究與建議 王程 夏榮立 石誠 摘要:我國自1998年實施第一輪農村電網改造工程以來,農村電網網架結構逐漸完善、裝備水平不斷提升、供電可靠性水平不斷提高。但農村電網改造工程還面臨改造不徹底,戶均容量不足以滿足用戶需求,西部、北部偏遠地區農村電網改造經濟效益低等問題。本文總結了第一輪農村電網改造以來的重點內容與問題,提出了農村電網改造所面臨的挑戰與相應的建議。 一、農村電網改造升級成效顯著 農村電網改造升級是推動鄉村振興戰略落地實施的重要抓手之一,農村電網的改造升級能更好地滿足農村居民美好生活需要的內在要求,提升農村地區電力保障水平,推進城鄉電力服務均等化,推動構建農村新型能源體系,對鞏固拓展脫貧攻堅成果、促進鄉村振興具有重要意義。我國自1998年實施第一輪農村電網改造升級以來,農村電網改造升級成效顯著。 我國于1998年實施第一輪農村電網改造升級,此階段重點為“兩改一同”(即農電體制改革、農網改造和實現城鄉同網同價),著重對農村電網基礎設施、農電管理體制、農村電網電價進行改革[1]。第一輪農村電網改造至2004年結束,累計資金投入2885億元,覆蓋全國2400余個縣,解決了1380萬無電人口用電問題,農村電網現代化程度、電網規模大幅提升,全國農村到戶電價每千瓦時平均下降0.13元,每年可減輕農民電費負擔約420億元。 我國于2010年起實施農村電網改造三年規劃,此階段重點對未改造的農村電網全部進行改造,對已改造的農村電網實施改造升級,解決糧食主產區急需的農田灌溉設施及帶動作用強的農業生產設施用電問題,取消縣級供電企業“代管”體制,解決“廠網不分”和“交叉供電”等問題,以省為單位逐步實現城鄉各類用電同網同價[2]。改造三年規劃至2012年結束,累計投資3000億元,農村供電保障能力顯著提高,國家電網經營區域內農村戶均停電時間減少59.9%,南方電網經營域內農村供電可靠率提升至99.93%。 我國于2016年起實施新一輪農村電網改造升級,此階段重點為“三大專項與兩大攻堅”,著重對小城鎮中心村農村電網改造升級、農村機井通電、貧困村通動力電、“三區三州”農村電網改造升級和“抵邊村寨”農村電網進行改造升級。新一輪農村電網改造至2019年結束,累計投資超7000億元,覆蓋了30個省區市的2389個縣市,惠及農村居民達到1.6億人,涉及約160萬機井,惠及農田面積達到1.5億畝,每年可以節約燃油300萬噸,為全國3.3萬個自然村通動力電[3]。 表1 農網改造情況 單位:億元 “十四五”期間我國實施農村電網鞏固提升工程,因地制宜發展農村地區供電、供暖、生物質能源清潔供暖,加強煤炭清潔化利用,推進散煤替代。“十四五”期間將進一步提升農村供電能力,加快傳統農村電網向能源互聯網轉型升級,到2025年農村電網網架結構更加堅強,裝備水平不斷提升,數字化、智能化發展成效初見,農村電網分布式可再生能源承載能力穩步提高,農村地區電能替代持續推進,電氣化水平穩步提升,電力自主保障能力逐步提升。到2035年安全可靠、智能開放的現代化農村電網基本建成,城鄉電力服務基本實現均等化,全面承載分布式可再生能源開發利用和就地消納,農村地區電氣化水平顯著提升,電力自主保障能力大幅提高。 二、農村電網改造升級面臨的挑戰 (一)計劃銜接 農村電網改造項目儲備時間過長,投產即面臨改造升級。部分地區農村電網規劃未能及時納入城鄉經濟發展規劃,農村電網改造項目儲備時間較長,導致工程設備超前選型,至資金下達時,農村用能需求、農村電網結構發生變化,項目開工時發生設備選型不能滿足當前需求,致使農村電網改造升級工程延期。 覆蓋面廣,但改造不徹底。在1998-2019年間,農村電網改造工程涉及全國30個省區市的2389個縣市,農村電網改造工程呈現“撒芝麻”現象,改造區域點多,基本覆蓋全國各省農村地區,農村電網改造區域較城市電網相對分散,各區域農村電網基礎不均衡,電網改造重點不突出,成效不顯著,改造難度較大。 (二)建設標準與電網運行 戶均2kVA配電容量不能滿足農村用戶用能需求。隨著農村生活品質的改善,農村生活的電氣化水平快速提升,農村烹飪、熱水、取暖、制冷等能源消費活動已逐步實現電能替代。以每戶家庭擁有耐用家電:計算機1臺、空調1.2臺、電冰箱1臺、洗衣機1.5臺、彩電1.3臺為標準,計得戶均配電容量2.6kVA,可以得出現有2kVA戶均容量不能滿足農村電力需求。 農村光伏不斷發展,倒逼農村配電系統升級。2021年我國已經建成2636萬千瓦光伏扶貧電站,惠及近6萬個貧困村,415萬貧困戶,農村光伏扶貧工程逐步落地實施和新建光伏電站投產運行,致使農村電網配電系統工作負荷較大,單回路、單主變的農村電網配電系統難以安全經濟助力農村新能源消納,農村電網配電系統需向智能化、現代化轉型。 設備輕重載長期并存,利用率不高。至2020年末農村地區,重載配電變壓器約占10%,約有20%配電變壓器長期處于輕載狀態。農村電網負荷季節性和分散性特點鮮明,在冬季取暖、農業生產、春節返鄉等時間段,負荷增加明顯,設備出現過載情況,與之相反期間負荷迅速回落,部分農村偏遠地區,負荷小而分散,出現設備輕載狀態,致使設備利用率不高。 城市與農村、東南與西北區域電網發展不均衡,供電水平存在較大差異。2020年我國城市地區用戶平均停電時間4.82小時/戶,農村地區用戶平均停電時間14.51小時/戶,差值為14.51小時/戶;浙江、廣東等東南部省份農村地區用戶平均停電時間少于10小時/戶,西藏、新疆、廣西的農村地區用戶平均停電時間超過30小時/戶,差值大于20小時/戶。 (三)經濟性 西部、北部偏遠地區農村電網改造經濟效益低。農村電網改造項目在西藏、遼寧、黑龍江、新疆等地有不同中央預算支撐。但整體經濟效益不高,特別是西部、北部邊遠地區農村電網由于地理位置相對城市較為偏遠,其投入產出水平遠低于中、東部地區,農村電網改造工程具有明顯的普遍服務特性,對社會資本不具有吸引力。 農村電網維護費用標準不統一。各地雖然已出臺《農村電網維護費標準的通知》等相應文件,但大部分文件中沒有明確電壓等級,致使各相關方對政策理解發生偏差,造成農村電網維護費用計提范圍、標準不準確,導致農村電網運維資金收取困難,增加農村電網運維難度。 政策性投資較大,可持續發展力不足。至2020年末機井通電、村村通動力電、穩邊固邊、貧困地區電網攻堅等政策性投入大,占到農村電網總投資的64%。政策性電網工程社會效益明顯,但受自然條件、地理環境、經濟發展等制約,整體負荷率低,并且運行維護成本高,投資回報水平差。農村電網運維成本較高,投資回報率較低。 三、農村電網改造升級對策建議 農村電網改造升級關系到千千萬萬農民群眾的切實利益,是重要的民生工程。針對農村電網建設中存在的發展短板和突出問題,加快農村電網改造升級,建成安全可靠、智能高效的現代農村電網,對推動農村經濟建設有著重大意義。 一是統籌城鄉電網規劃,提高農村電網項目開工效率。統籌城鄉電網發展,加強城市與農村電網銜接,建立城鄉一體化電網發展規劃,農村電網規劃成果及時納入城鄉專項規劃。研究農村用能特點及農村電網發展趨勢、依據實際情況,更新規劃中設備選型參數,提高農村電網項目時效性。 二是聚焦重點區域重點改造項目,提升農村電網數字化水平。合理制定農村電網遠景目標和過渡方案,優化農村電網建設時序及建設方式,集中力量突破重點工程。增加戶均容量,針對新能源接入農村電網趨勢,開展農村電網數字化建設關鍵技術研究與示范,在中東部經濟發達農村地區,開展“大云物移智鏈”等新技術在農村能源系統中應用,促進提升農村能源數字化服務水平,提升農村電網安全穩定性。 三是加快城鄉電網一體化進程,縮小城鄉電網、不同區域發展差距。加大電網基礎設施補短板力度,逐步消除農村電網與主網聯系薄弱問題,結合易地扶貧搬遷、統籌開展遷入地電網基礎設施建設,按需控制遷出地電網新建、擴建工程,提升電網設備利用效率。推動城鄉供電服務一體化、均等化,不斷提升鄉村電網供電能力和供電可靠性,滿足農村經濟社會快速發展的需要。 四是完善農村電網投融資的長效機制,推進農村電網投資多元化。建議在財政投入、貸款、稅收等方面加大對西部、北部地區農村電網發展的支持力度。對農村電網投資實行深度長期低息貸款或政府貼息,細分農村電網維護費用標準。積極探索通過政府和社會資本合作(PPP)等模式,靈活運用商業機制引入社會資本參與農村電網建設改造。 五是加強農村電力設施保護,提高農村電網安全運行水平。以《電力法》為依據,嚴厲打擊農村地區偷盜和破壞電力設施的違法行為,對重點線路、重要設備加裝監視器,防范偷盜破壞行為發生。加強對重點線路的巡查,按照產權關系明確運行維護責任。明確電力線下種植、修剪、砍伐樹木等有關要求,暢通“樹線”矛盾解決渠道,加大農村電力設施保護宣傳力度。 六是加大西部地區農村電網建設力度。在西部地區“村村通動力電”“大電網延伸至所有縣城”的基礎上,對電動汽車充換電需求較大的農村地區,加強農村居民入戶接地線路的改造,提高變壓器容量,保障電動汽車充電安全。有序開展小水電供區、農牧區等電網建設改造,結合光伏等分布式電源建設,優先解決時段性“低電壓”問題,保障農村居民用電需求。對接國家發展戰略,積極做好格庫鐵路、川藏鐵路、西藏水利工程等重大基礎設施建設供電服務保障。 七是開展多能互補,推動農村能源生產清潔化。在具備條件的農村地區,推廣生物質熱電聯產、生活污水沼氣凈化、太陽能光電熱等能源資源梯級利用技術,推進牧光互補、漁光互補、農光互補、風光互補等工程建設,充分發揮農村當地能源資源優勢,推動農村地區能源多能互補,科學引導農村新能源有序開發,促進電網與電源協調發展。 八是研判“十五五”期間農村新能源發展規模,分析對農村電網的影響。研判農村地區“十五五”新能源接入電網規模,研究不同比例下新能源接入農村電網對電網安全穩定的影響。對可能存在的局部地區高滲透率分布式新能源接入情況,提前統籌考慮新能源發展與配網規劃。加快制定適應新能源接入的農村電網調度運行管理、功率預測、電壓協同控制(AVC)機制,有效支撐農村分布式新能源調度運行和維護管理。 四、結語 加強農村電網改造升級,提升農村地區電力保障水平,對鞏固拓展脫貧攻堅成果、滿足農村居民對美好生活的內在需求,促進鄉村振興具有重要意義。本文總結了自第一輪農村電網改造升級工程以來的農網改造升級工程的重點內容與面臨的問題,并在此基礎上從統籌城鄉電網規劃,聚焦重點區域重點改造項目,提升農村電網數字化水平,加快城鄉電網一體化進程等方面提出了農村電網改造升級的建議。 參考文獻 [1]蔣洪杰.我國將實施農村電網鞏固提升工程[J].鄉村科技,2023,14(13):1-1. [2]張鈺哲.農村電網改造中低壓電網的規劃與維護[J].光源與照明,2023(5):246-248. [3]劉羊旸.新一輪農網改造升級"三大任務"完成[J].農村農業農民,2018(2):1. 注:原文載自《中國工程咨詢》2024年第10期,本次發表有改動。文中圖片來源于網絡,版權歸原作者所有。 | |||||
相關鏈接
- 鄧林玉 | 改善建設項目咨詢產品...2024-10-16
- 霍正元 齊景麗 詹宇鵬 | 我國...2024-10-08
- 茍護生 | 拓寬多元化投融資渠道...2024-09-26
- 施麗宣 李澤華 黃偉 | 北京市...2024-09-25
- 田澤普 王凡 孟云龍 | 我國氫...2024-09-20
